習慣作りから成果まで。
365日の積み重ねをサポート。

NEW 志望校合格

英語が強みになるまで

先生、子ども、保護者の3人のLINEで毎日の単語テストや学習管理、またはアドバイス等のやり取りがあり、子どもの学習の様子を随時知ることができ安心でした。
NEW 第一志望校合格

努力は自信に

共テのリーディングを授業内で一緒に解き進めていった。回数を重ねるごとに解き方のコツを掴むことができ、そこから点数が安定していった。
NEW 合格

先生のおかげ

文法や単語に関しては、先生独自の分かりやすい説明で無意識でも文法を間違えないくらい英語学習の基盤となるものを築くことができた。
NEW 大阪大学 総合型推薦合格

やれば結果につながります!

英単語を書くのも読むのも怪しい状態で、一番はじめの共テの模試の英語は英国数社理情の中でも下から2番目に低く、到底得点源になるとは思えないような有様でした。
英検®準一級合格

単語帳と友達に

英検®を攻略していく感じで効率よく授業が進められた。緊張感があって自分にぴったりだった。1日のノルマが多くてすべきことが決められていたので勉強に取り組みやすかった。
英検®準一級合格

作文と要約の指導が非常に素晴らしかったです。

採点者の視点から、具体的で的確なアドバイスをいただけました。文章の型を徹底的に繰り返し練習することで、それが確かな力として身につきました。また、毎日の単語学習の伴走も、自分ひとりでは継続が難しい子にとって大変ありがたかったです。
英検®準1級合格

親子共に安心して受講をしていく事ができました。

オンラインの塾は初めてで不安もありましたが、納得できるまで教えていただき安心して受講できました。先生から送られる毎日の単語テストは、保護者も確認できるのでとても良かったです。
英検®準一級合格

自己流で読んでいた時とは見える世界が変わりました。

教えていただいた方法で読むようになって、自己流の時とは見える世界が変わりました。ライティング対策では、表現や構成を学び、先生に添削もしていただけるので、テストでも迷うことなく書けるようになります。
準一級合格(中学受験)

やればできることをわかりました。

日本で使う意味の違いがわからない時に先生がわかりやすく伝えてくれて嬉しかったです。最初は「無理」っと思っても最後まで一生懸命やるので、やることが勉強に必要だとわかりました。
英検®準1級合格

模試では偏差値が60台に届くようになりました。

何回も音読してさまざまな用法が身につきました。先生にライティングの書き方を教わってから点数が上がりました。構成の立て方やコツを丁寧に教えていただき、自分の考えを英語で伝える力がついたと思います。
英検®準1級合格

結果を出す最短経路だと実感できました。

夏休みの1ヶ月半で合格しました。英作文60本、スピーキング練習14回をやり、アウトプット中心の授業で息つく暇もないくらいでした。須藤先生の効率的なメソッドに取り組むことが結果を出す最短経路だと実感しました。
英検®準1級合格

LINEでの毎日の報告が、合格への一番の近道でした。

一人ではつい後回しにしてしまう単語学習も、先生への毎日の報告があることで「やらなければ」という環境になり、自然と習慣化できました。
英検®2級合格

英語が苦手でしたが、初めて楽しいと思えました。

中学の基礎から怪しい状態でしたが、丁寧に寄り添っていただき、2級に一発合格できました。長文が読めるようになる喜びを教えていただきました。
英検®準1級合格

二次試験対策の密度の濃さが凄かったです。

一次合格後、すぐに二次対策を徹底していただきました。本番さながらの模擬面接と、論理的な話し方の指導のおかげで、緊張せず実力を出し切れました。
英検®準1級合格

仕事と勉強の両立。大人でも変われました。

忙しい社会人でも続けられるよう、学習時間を最大化するアドバイスをいただきました。効率的な復習のタイミングなど、科学的なアプローチが信頼できました。
英検®2級合格

リスニング力が飛躍的に伸びました。

シャドーイングの添削を毎日受けたことで、聞き取れる音が劇的に増えました。今まで「雑音」に聞こえていた英語が、「意味」として入ってくる感覚でした。
英検®準1級合格

大学入学前に、本物の英語力がつきました。

単なる合格テクニックではなく、英語の構造を根本から理解させてくれる授業でした。おかげで大学の英語文献も抵抗なく読めています。
Method Section Preview
BUT HOW? SOLUTION

4つの成長の設計図。
毎日の質を、デザインしました。

単語・熟語・和訳テスト

毎日配信。何問でも何回でも取り組めます。

  • 反復で語彙の定着を促進
  • 理解度に合わせて回数調整
  • 提出データは週次レポートに連動
【今日のテスト】 【単語】 (1) weather (2) shock (3) local (4) sale (5) goal (6) public (7) guy (8) thin (9) regular (10) fool 【第2セット】 (11) dress (12) shadow (13) sheet (14) blow (15) customer (16) central (17) neighbor (18) bike (19) fact (20) promise 【熟語】 (1) in person (2) at random (3) in advance (4) all the same (5) right away (6) be aware of (7) come up to (8) run in the family (9) take one's time (10) for the time being 【和訳】 (1) I have just about completed the task. (2) He kept running, albeit he was injured. (3) The fact is, we cannot finish the work on time.

毎日30分の課題

当日復習で定着し、次回までに仕上げます。

  • 授業直後の復習で理解を固定
  • 提出サイクルで習慣化
  • 学年に合わせて課題を最適化

授業の板書提出

授業の板書提出

授業後に板書ファイルが送られてきます。次の授業までにノートに書いて提出します。

中学:和文英訳と単語テスト

中学:和文英訳と単語テスト

授業で扱った文章から出題し、和文英訳でアウトプットします。

中学:直し

中学:直し

英語と日本語を各3セット、声に出して書いて提出します。

高校:文法問題集と熟語

高校:文法問題集と熟語

授業で習った文法単元を毎日提出し、誤答は書き直します。

難関大対策和文英訳

難関大対策和文英訳

大学対策では類題を解いて提出し、英作文の練習も行います。

高校以上:スプレッドシートで課題管理

高校以上:スプレッドシートで課題管理

高校以上の学習内容は、毎日の課題をスプレッドシートで管理します。

英作文の添削

検定・入試に対応。得点できる表現に整えます。

  • 誤りの理由までフィードバック
  • 再提出で同じミスを削減
  • 最終的に「書ける型」を定着

大学入試の添削

大学入試の添削

志望大学の過去問を添削し、得点できる書き方に整えます。

準1級の添削(要約型)

準1級の添削(要約型)

最新形式にも対応し、要約の構成と表現を細かく添削します。

準1級の添削(従来型)

準1級の添削(従来型)

テンプレートを活用し、回数を重ねて答案の完成度を上げます。

週次レポート

1週間の学習結果を整理し、次週の行動まで共有します。

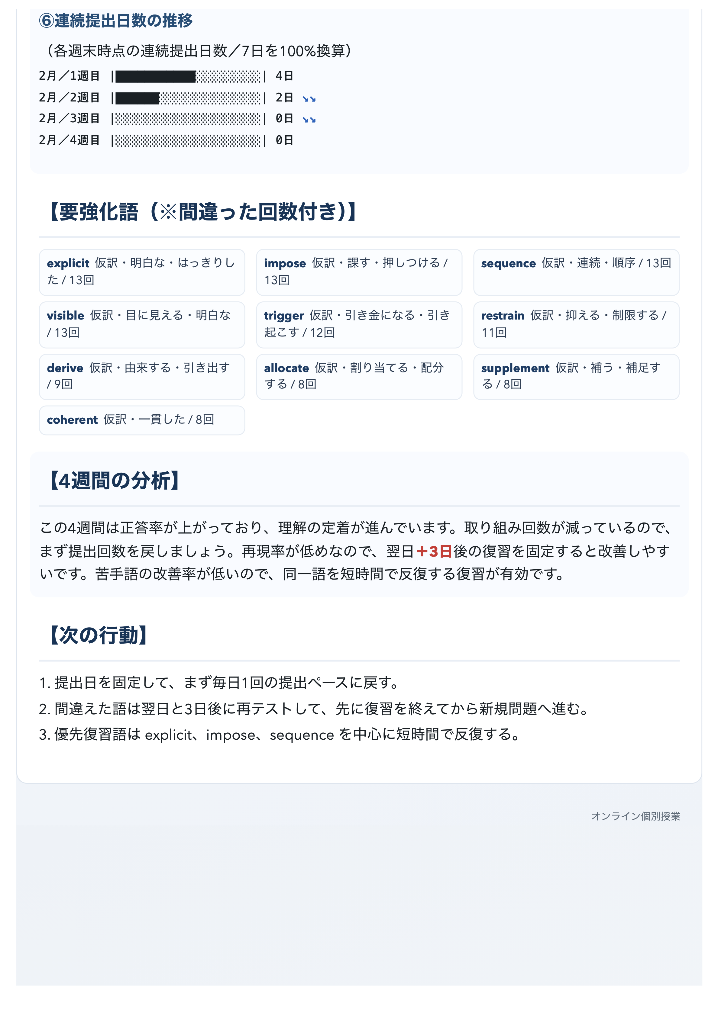
週次レポート例(ヒーロー1) 週次レポート例(ヒーロー2) 週次レポート例(ヒーロー3) 週次レポート例(サンプルA 1) 週次レポート例(サンプルA 2) 週次レポート例(サンプルA 3) 週次レポート例(サンプルB 1) 週次レポート例(サンプルB 2) 週次レポート例(サンプルB 3)
AND WHEN? TIMETABLE

解き、固め、直す。
そして日常に落とし込む。

中学
高校
受験
一般

毎日30分勉強する習慣を作る。
たくさん書いて勉強できるように。

07:30 / 朝

単語カード

朝の時間を活用。食事のたびに暗記が理想です。

19:00 / 帰宅後

英作文課題に回答

部活から帰ったらすぐに。写真で提出します。

20:30 / 夜

添削を確認・解き直し

返ってきた添削を見て、間違えた箇所を直します。

21:30 / 就寝前

単語カード

最後にもう一度復習して一日を終えます。

通学や休み時間の「隙間」を
最大効率で合格へ繋げる。

08:00 / 通学中

シャドーイング・単語

電車の中で音声を聴き込み。隙間時間を有効活用。

17:30 / 帰宅時間

単語・熟語テストに回答

スマホで回答。隙間時間で語彙力確認。

22:00 / 夜/span>

英文法・熟語の課題の提出

次の授業まで同じ単元をLINEで送信します。

23:00 / 就寝前

単語暗記

隙間時間に何回勉強できたか報告する。

合格を逆算した圧倒的演習量。
毎日のフィードバックを武器に。

06:30 / 起床直後

単語暗記・シャドーイング

一番クリアな時間に。頭を起こします。

16:00 / 放課後

過去問演習

丸つけ後、提出。フィードバックをもらいます。

21:00 / 夜

単語・熟語テスト返信

直しを写真で提出。

23:30 / 深夜

和文英訳・英作文添削の提出

毎日実践的な内容を解きます。

仕事・家事と学びの統合。

07:30 / 通勤中

シャドーイング音声を聴く

移動時間をリスニングに。

12:15 / 昼休憩中

単語・熟語テストに回答

スマホでサッと回答。午後の仕事前に完了させます。

18:30 / 退勤時

シャドーイング音声を録音・提出

隙間時間を逃さない。

21:30 / 自由時間

英作文の添削を受ける

手を止めずに書けるまで繰り返す。

Right Vertical Menu